林彥廷 綜合報導 / 台北市
藝人江祖平爆料電視台員工性侵女演員引發關注,近日更曝光其身分為三立資深副總龔美富的兒子,龔美富也發聲回應「身爲三立主管,我會利害迴避,公司已經啟動調查制度,我一定配合公司制度。我也是益霆的父親、我信任他,他是成年人如果有做錯事,他也應該要面對並負責。但我相信,司法最後會還他清白。」而稍早三立電視總經理高明慧也發出聲明,表示「已經要求事件關係人龔美富資深副總暫離現職」。
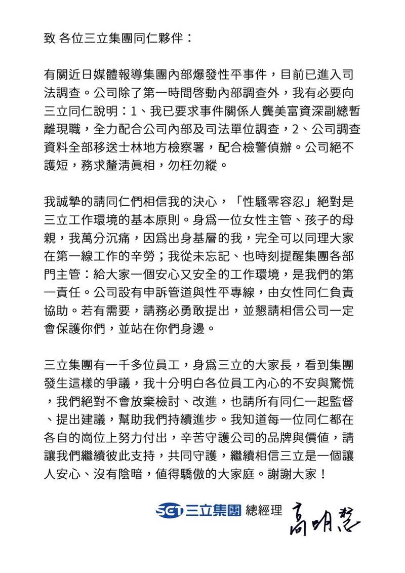
高明慧聲明全文:
有關近日媒體報導集團內部爆發性平事件,目前已進入司法調查。公司除了第一時間啟動內部調查外,我有必要向三立同仁說明:1、我已要求事件關係人龔美富資深副總暫離現職,全力配合公司內部及司法單位調查,2、公司調查資料全部移送士林地方檢察署,配合檢警偵辦。公司絕不護短,務求釐清真相,勿枉勿縱。
我誠摯的請同仁們相信我的決心,「性騷零容忍」絕對是三立工作環境的基本原則。身為一位女性主管、孩子的母親,我萬分沉痛,因為出身基層的我,完全可以同理大家在第一線工作的辛勞;我從未忘記、也時刻提醒集團各部門主管:給大家一個安心又安全的工作環境,是我們的第一責任。公司設有申訴管道與性平專線,由女性同仁負責協助。若有需要,請務必勇敢提出,並懇請相信公司一定會保護你們,並站在你們身邊。
三立集團有一千多位員工,身為三立的大家長,看到集團發生這樣的爭議,我十分明白各位員工內心的不安與驚慌,我們絕對不會放棄檢討、改進,也請所有同仁一起監督、提出建議,幫助我們持續進步。我知道每一位同仁都在各自的崗位上努力付出,辛苦守護公司的品牌與價值,請讓我們繼續彼此支持,共同守護,繼續相信三立是一個讓人安心、沒有陰暗,值得驕傲的大家庭。謝謝大家!
三立總經理 高明慧
新聞來源:華視新聞





讀者迴響