綜合報導 / 台北市
電影「世紀血案」號稱,改編自台灣重大歷史事件「林宅血案」,卻被爆未取得當事人及家屬同意就開拍,爭議延燒,引爆社會撻伐,第一時間參與戲劇的演員們,包括李千娜、黃河等人,相繼道歉之後;昨(10)日晚間選擇主動出擊,跟著工作人員一起,發出正式的聯合聲明,要求該片必須停止製作,如果強行上映,將會採取法律行動。
改編電影「世紀血案」,殺青記者會上,演員李千娜鬧出失言風波,又扯出電影拍攝沒經過授權,案件延燒至今,更被發現這場記者會,導演製片出品人等,通通沒有出席,「世紀血案」製片郭木盛說:「那時候是想說,當初假如直接去跟他(林義雄)談這個事情的話,應該不是很方便啦,所以我在想說等拍完以後,找時間再好好跟他們,好好跟他們來談。」
當時製片郭木盛,接受媒體訪問時,也坦承「先斬後奏」,如果先拜訪林義雄,可能就會被拒絕,乾脆「先拍再說」引起爭議,對此演員們也很憤怒,白底黑字嚴正聲明,演員強調並不知情,內文中提到,演員事前曾反覆詢問,電影「是否授權」,但製作團隊刻意隱瞞,還在合約中載明,「保證取得合法授權」,也不說劇本爭議處。
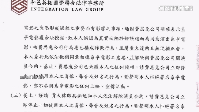
如今造成傷害,演員們表示如果當初知情,絕對不會接受邀約,除了鄭重道歉,也要全力阻止電影,任何製作上映跟露出,若有任何違規將採法律行動,演員之一的黃河,也在社群發文,他的聲明提到,製作團隊明確表達,電影獲得合法授權,讓他誤陷於錯誤之中,認為已經構成「詐欺行為」,除了即刻解約也要求,不得使用黃河任何相關素材。
台灣青年世代共好協會理事長張育萌說:「世紀血案這一部還沒有上映的電影,也好像是要把劇情直指最後的指使是因為史明,透過這樣的假想來拍攝一個,好像擬真的電影片,一個劇情片,就會有這種誤導國人或者竄改歷史的問題。」
根據平面報導,郭木盛曾表示,「世紀血案」製作費用,高達5000萬元,光是還原美麗島事件場景,臨演費用就燒掉100多萬,如今電影恐怕「流產」,後續如何發展有待觀望。
新聞來源:華視新聞





讀者迴響