林彥廷 綜合報導 / 台中市
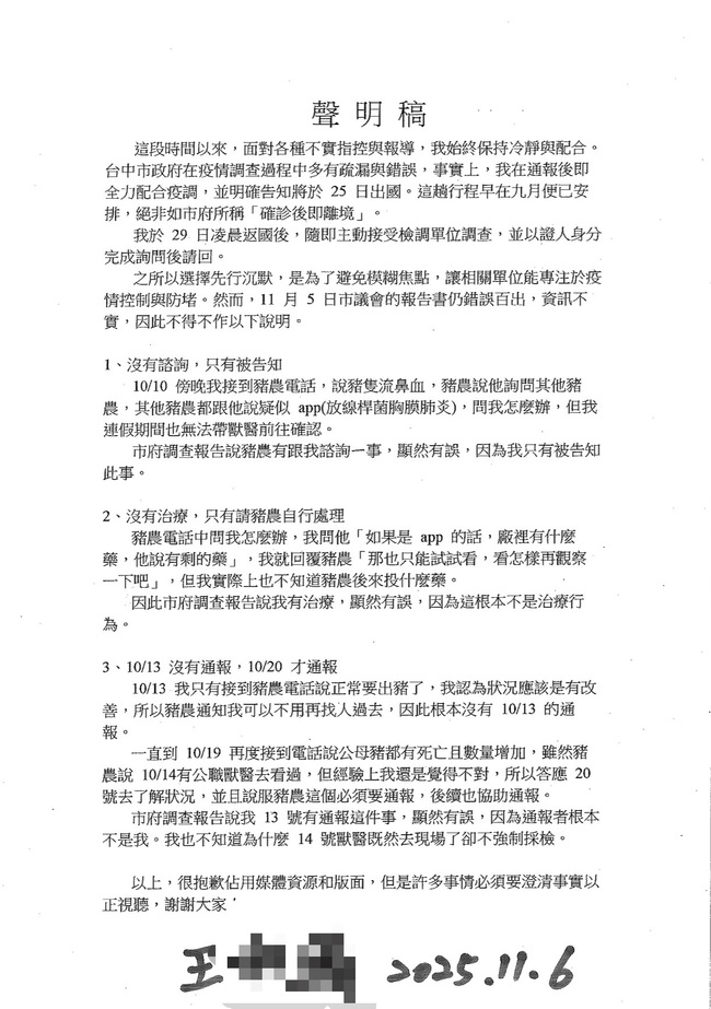
台中市議員周永鴻今(6)日指出,非洲豬瘟爆發後,台中市政府在議會專案報告裡不僅避重就輕,甚至在動保處約談完案件相關人士後,仍把錯誤資訊寫進報告裡,企圖把責任往民間推。而王姓獸醫佐向他陳情指出,報告內容錯誤百出,根本扭曲事實。同時提出三點聲明,要釐清真相。
周永鴻指出,第一:市府報告寫「豬農10月13日諮詢王姓獸醫佐」,但實際上是豬農10月10日打電話告知他豬隻流鼻血,懷疑可能是放線桿菌胸膜肺炎(APP),王姓獸醫佐當時人在外地無法到場,也無法找獸醫一同前往。
周永鴻表示,第二:報告寫王姓獸醫佐「通報疫情」,但他嚴正否認。10月13日豬農打來說狀況改善、準備出豬,請他不用到現場。
周永鴻說,第三:直到豬農10月19日告知死亡數明顯增加,王姓獸醫佐才提出20日到現場了解,到場後說服豬農通報疫情。
周永鴻提到,更扯的是,動保處早就約談過王姓獸醫佐和其他相關人,並留下筆錄,卻還在報告裡塞錯誤資訊,根本睜眼說瞎話。一開始還把責任推給紀姓獸醫師,遭對方在社群打臉後,又改口說是王姓獸醫誤診,甚至連養豬協會總幹事都被寫進報告裡「推測為丹毒」,請問這是要找多少替死鬼?
周永鴻表示,但最關鍵的問題是:10月14日動保處人員既然已經到場,為什麼不採檢?只聽了豬農一句「用藥後改善」就轉身離開,這才是延誤防疫的真正原因,卻被整份報告完全避而不談。
周永鴻說,台中會成為全台首例非洲豬瘟破口,不是因為誰誤診,而是市府漏洞百出又推諉卸責。如果連接受檢調與局處約談的內容都能造假,那還有多少謊言被掩蓋?
周永鴻表示,他要求動保處公開約談四位獸醫與養豬協會的筆錄,讓大家找真相!盧秀燕和市府團隊應該誠實面對錯誤,停止說謊和收割!
新聞來源:華視新聞





讀者迴響