武廷融 綜合報導 / 台中市
去年9月台中市知名景點宮原眼科前面路口發生一起死亡車禍,巨業客運65歲施姓司機,撞死當時正在過馬路東海大學林姓女大生。巨業客運事發後曾開記者會稱「對於本次事故的責任歸屬,巨業責無旁貸,絕不逃避」,但被害家屬昨(5)日透過律師發出聲明,控訴巨業公司僅願意賠償30萬元和解,讓家屬痛批巨業道歉記者會鞠躬做秀,令人不齒。
去年9月22日晚間,林姓女大生和同學走在行人穿越線過馬路時,被轉彎的公車迎面撞上,林姓女大生被捲進車底送醫不治。巨業客運事後召開記者會,公司代表向事故死者家屬鞠躬致歉,表示「對於本次事故的責任歸屬,巨業責無旁貸,絕不逃避,後續賠償事宜公司也成立了專責小組,將積極盡速處理,盡最大的努力。」
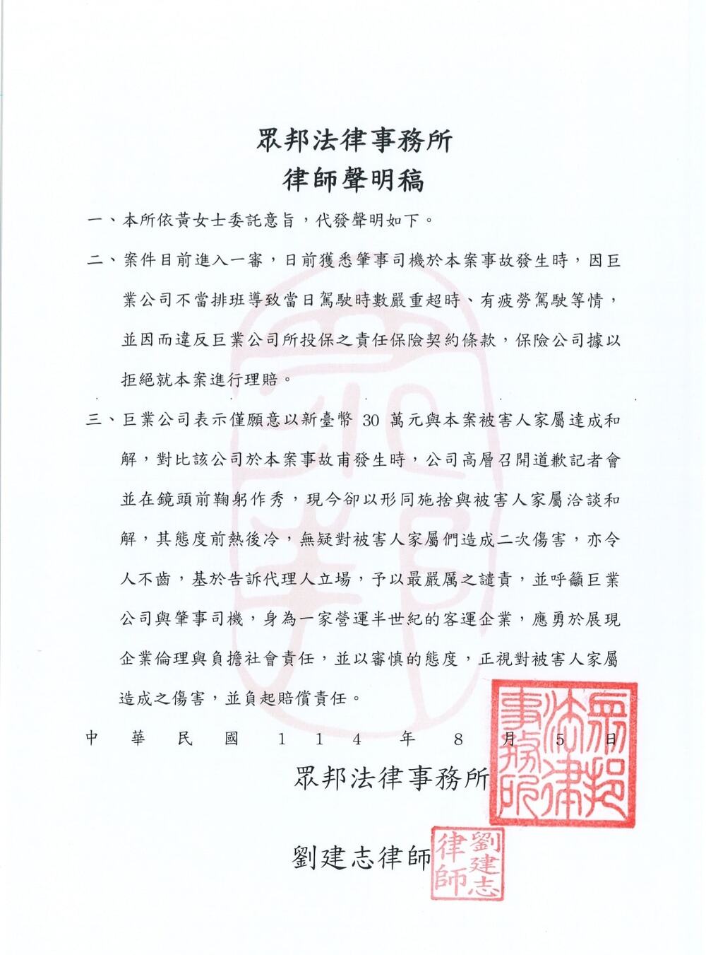
沒想到家屬如今卻透過律師發出聲明指控,巨業表示僅願意賠償30萬元和被害家屬和解。聲明指出,案件目前進入一審,日前知悉肇事司機事故時,因巨業不當排班造成駕駛時數嚴重超時、有疲勞駕駛,並違反公司投保的責任保險契約條款,保險公司以此拒絕理賠。
而巨業公司表示僅願意以30萬元和被害家屬和解,對比該公司案發時,公司高層召開道歉記者會在鏡頭前鞠躬作秀,現今卻以形同施捨和被害家屬洽談和解,態度前熱後冷,無疑是對被害人家屬造成第二次傷害,令人不齒。
律師劉建志表示,身為告訴代理人,已經不知道該說什麼了,一間經營了50多年的客運企業,究竟是基於怎麼樣的經營倫理以及企業社會責任,才會用這種態度面對自身安排司機超時工作所導致的悲劇,「事發時的鞠躬,不過是企業試圖消弭民怨的鬧劇」。

新聞來源:華視新聞





讀者迴響